天气预报西安24小时预报
原标题:天气预报西安24小时预报
导读:
2345天气预报提供陕西西安天气预报,未来陕西西安15天天气,通过2345天气预报详细了解陕西西安天气预报以及陕西西安周边各地区未来15天30天天气情;万年历天气网为大家带来西...
2345天气预报提供陕西西安天气预报,未来陕西西安15天天气,通过2345天气预报详细了解陕西西安天气预报以及陕西西安周边各地区未来15天30天天气情;万年历天气网为大家带来西安天气预报,西安今天天气,西安天气24小时,西安天气预报15天查询,西安天气预报一周,西安天气预报30天等西安天气情况。

西安天气网为您提供西安天气预报详情,便捷查询西安24小时实况天气温度趋势风力风向 降水预报 紫外线强度 日出和日落数据,生活指数等;1 今天西安的天气状况是多云气温为173摄氏度,相对湿度为88%,空气质量指数为302 2024年6月8日,西安天气预报显示,白天将有小雨,最高气温将达到22摄氏度,风向为西南,风力为3级夜间将继续小雨,最低气温为13摄氏度,风向为南风,风力小于3级3 2024年6月9日,白天有小雨,最高。
陕西西安周至哑柏镇的天气预报如下截至1501,哑柏镇天气多云,气温为209°C,最高气温预计为19°C,最低气温将达到14°C风向为西南风,风力1级,相对湿度为75%接下来的24小时内,天气变化如下1400 温度175°C,湿度88%,东风,风力0级1500 温度提升至183°C,湿度83%,风向转为西南风,风力1;2345天气预报,为您提供西安天气详情,包括温度风力风向降水概率日照时数紫外线强度日出和日落数据,每小时更新一次。
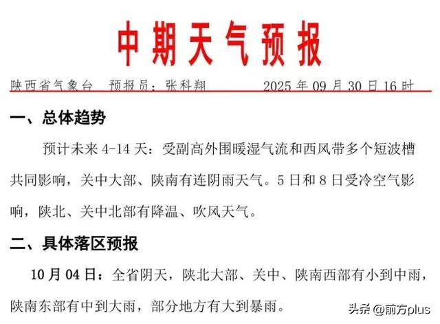
西安天气预报24小时查询表
#西安24小时天气趋势# 未来 24 小时天气趋势和关注重点预计今天白天到晚上我市多云转晴,下午起有4~5级偏北阵风受冷空气影响,大气扩散条件转好。
天气君提供全国及世界各大城市天气预报查询以及历史天气查询,实时天气查询,准确提供西安一周天气预报查询及西安未来天气预报30天,7天,10天,未来。

24小时精准天气预报在线
西安天气预报,西安天气预报还提供陕西各区县的生活指数健康指数交通指数旅游指数,及时发布福建爱气象预警信号各类气象资讯。
厚畛子镇位于陕西省西安市周至区,2023年10月9日的天气预报如下当前时间为1500,该地区被雾气覆盖,气温为162°C,最低气温为5°C北风轻拂,风力为1级,相对湿度为65%在接下来的24小时内,气温将有所波动,从105°C逐渐升至167°C,但总体上保持在较低水平风向和风力多为1级。





还没有评论,来说两句吧...